Motor Endschalter Schaltplan Direkt Anschließen Elektromotor 380v 3ph Tauchpumpe Tischkreissäge
Motorsteuerung mit endschaltern -> microcontroller?. Adafruit motorshield schaltplan v10 kabelverdrahtungsschema. Schaltplan drehrichtung kondensatormotor umschaltung gleichstrommotor steinmetzschaltung drehstrommotor bauanleitungen drehzahlregelung wechselstrommotor kondensator drehstrom schalter drehzahlregler asynchronmotor pwm umkehren bauanleitung
motor endschalter schaltplan
Download PDF
If you are {looking for|searching about} Motoren 230V mit Endschalter nacheinander schalten - Mikrocontroller.net you've {came|visit} to the right {place|web|page}. We have 17 {Pics|Pictures|Images} about Motoren 230V mit Endschalter nacheinander schalten - Mikrocontroller.net like Motoren 230V mit Endschalter nacheinander schalten - Mikrocontroller.net, Motorsteuerung mit Endschaltern -> Microcontroller? - Mikrocontroller.net and also Motoren 230V mit Endschalter nacheinander schalten - Mikrocontroller.net. {Read more|Here you go|Here it is}:
Trittstufe wohnmobil steuerung automatisch reinfahren


Motorsteuerung mit endschaltern -> microcontroller?. Kurzschluss schaltplan mikrocontroller. Schaltplan eines motor. Umbau schaltung schaltplan getriebe überarbeitete
Trittstufe automatisch reinfahren - Wohnmobil Forum Seite 1
Schaltplan Software - Professionelle Schaltpläne zeichnen mit
Assembler PIC auswertiung - Mikrocontroller.net
Schaltplan Eines Motor
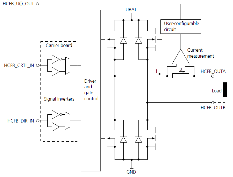
Motorsteuerung mit Endschaltern -> Microcontroller? - Mikrocontroller.net

Komentar
Posting Komentar